帕博西尼(palbociclib)说明书
帕博西尼(palbociclib)
适用于HR阳性、HER2阴性的晚期或转移性乳腺癌成人患者。
帕博西尼(palbociclib)相关药讯
帕博西林乳腺癌治疗新选择
乳腺癌是威胁女性健康的头号杀手,且发病率逐年升高。帕博西林(Palbociclib、IBRANCE)是一款口服、针对ER阳性乳腺癌的细胞周期蛋白依赖性激酶4和6(CDK4/6)靶向性抑制剂。 帕博西林适用于治疗激素受体(HR)阳性、人表皮生长因子受体2(HER2)阴性的局部晚期或转移性乳腺癌与来曲唑联合治疗绝经后妇女的雌激素受体(ER)阳性,人表皮生长因子受体2(HER2)阴性晚期乳腺癌患者。 临床试验PALOMA-1试验证实了帕博西林联合来曲唑治疗ER /HER2-初治的局部晚期或转移性乳腺癌患者改善了患者的PFS,联合组患者的中位PFS达到了20.2月。帕博西林为乳腺癌患者提供了新的治疗选择用药。
已帮助863人
2019-03-20 16:46
帕博西林可用于多种肿瘤的治疗
帕博西林(Palbociclib、IBRANCE)是一款口服、针对ER阳性乳腺癌的细胞周期蛋白依赖性激酶4和6(CDK4/6)靶向性抑制剂。 帕博西林与来曲唑治疗绝经后妇女的雌激素受体(ER)阳性,人表皮生长因子受体2(HER2)阴性晚期乳腺癌。帕博西林(palbociclib)是首个获批的用于治疗乳腺癌的CDK4/6抑制剂。 帕博西林(palbociclib)具有独特的能力,可阻止细胞分裂,进而抑肿瘤细胞的发展。帕博西尼已被证实可延长患者生命和减慢乳腺癌肿瘤生长,为乳腺癌患者提供了新选择。 另外帕博西林不仅能有效抗击乳腺癌,还可以对抗其他癌症。试验证实了其对抗淋巴瘤、肉瘤、畸胎瘤以及其他罕见肿瘤也有效。
已帮助938人
2019-03-19 16:40
帕博西尼亦可治疗急性髓性白血病
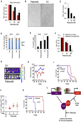
对于晚期乳腺癌患者,化疗、靶向治疗及内分泌治疗是主要治疗方法。帕博西尼(帕博西林,哌柏西利,palbociclib,Ibrance,Palbonix)通过抑制CDK4和CDK6酶的活性来靶向肿瘤细胞,CDK4和CDK6酶可推动细胞分裂使癌细胞激增。哌柏西利是首个获批的用于治疗乳腺癌的CDK4/6抑制剂。 近日,英国纽卡斯尔大学的研究人员发现,哌柏西利或能靶向治疗特定类型的急性髓性白血病(AML),而与治疗AML的化疗不一样的是,帕博西尼给患者带来的副作用较小。 研究人员对急性髓性白血病(AML)患者进行了基因组分析,鉴别出了两种参与白血病进展的关键分子,CDK6和CCND2,哌柏西利或能靶向治疗该类疾病。与细胞系数据一致,哌柏西利剂量依赖性地抑制原发性AML母细胞的增殖。哌柏西利浓度300nM(临床上可达到)可导致t(8;21)阳性AML原细胞数量减少2/3(图A、B)。还在来自复发患者的t(8;21)AML样本上测试了palbociclib,在用300nM palbociclib处理后观察到较高药物敏感性,细胞数量减少4/5(图C)。 这一研究发现有助于改善急性髓性白血病(AML)治疗方法,不会明显影响患者的生活质量。研究者表示,目前正在深入研究帕博西尼药物组合疗法,能够有效抑制AML的进展,并且不会诱发大量疗法相关的附带损伤。
已帮助961人
2019-03-19 14:32
哌柏西利+来曲唑治疗晚期乳腺癌
哌柏西利是全球首个细胞周期蛋白依赖性激酶(CDK)4/6抑制剂,用于治疗一线联合芳香化酶抑制剂治疗绝经后女性,激素受体阳性(HR+)、人表皮生长因子受体2 阴性(HER2-)局部晚期或转移性的乳腺癌。 临床研究分析了哌柏西利+来曲唑(治疗组)或安慰剂+来曲唑组(安慰机组)治疗晚期乳腺癌的疗效。试验招募了666名绝经后女性晚期乳腺癌患者,随机分配为治疗组和安慰机组。 结果显示:哌柏西利+来曲唑治疗晚期乳腺癌效果显著。哌柏西利组临床获益率为81.5%,安慰剂组临床获益率为66.7%,并且接受哌柏西利加来曲唑治疗的患者的中位缓解持续时间达到了28.0个月。
已帮助1063人
2019-03-15 16:47
帕博西尼与来曲唑联合治疗转移性乳腺癌
帕博西尼是首个批准上市的CDK4/6激酶抑制剂,能够选择性抑制细胞周期蛋白依赖性激酶4和6(CDK4/6),恢复细胞周期控制,阻断肿瘤细胞增殖。帕博西尼与来曲唑联合,治疗绝经后ER阳性、HER2阴性进展期转移性乳腺癌。 临床试验对比了帕博西尼联合来曲唑与来曲唑单药对比治疗乳腺癌的有效性。 试验结果显示,患者中位无进展生存期PFS在服用帕博西尼+来曲唑的组中达到24.8个月,而单独使用来曲唑治疗的患者只有14.5个月;很明显,联合用药其疗效更显著,患者中位无进展生存期提高了10个月以上。 最常见的帕博西尼联合来曲唑治疗乳腺癌的副反应是中性粒细胞减少。更多乳腺癌药物信息,患者可以咨询医伴旅。
已帮助1085人
2019-03-13 15:34
帕博西林+氟维司群治疗乳腺癌
Ibrance(帕博西林)是一种口服治疗药物,帕博西林获批与激素药物联合用于治疗激素受体阳性、HER2 阴性、局部晚期转移性乳腺癌。 一项二期临床试验,分析了帕博西林+氟维司群与氟维司群单药用于接受内分泌治疗后病情进展的激素受体阳性(HR+)、人表皮生长因子受体2阴性(HER2-)晚期或转移性乳腺癌女性患者的的疗效。 临床试验显示,帕博西林+氟维司群治疗乳腺癌体现出了显著的疗效,在帕博西尼+氟维司群的组中,患者的无进展生存期PFS是9.5个月,而单独氟维司群的中位无进展生存期是只有4.6个月。 帕博西林是美国FDA批准的首款CDK 4/6抑制剂,更多乳腺癌药物帕博西林的信息,患者可以咨询医伴旅
已帮助962人
2019-03-12 15:23
帕博西尼联合来曲唑联治疗晚期乳腺癌
帕博西尼是一种口服、靶向性CDK4/6抑制剂,能够选择性抑制细胞周期蛋白依赖性激酶4和6(CDK4/6),恢复细胞周期控制,阻断肿瘤细胞增殖。 帕博西尼适用与来曲唑联用为有雌激素受体(ER)-阳性,人表皮生长因子受体2(HER2)-阴性,晚期乳癌绝经后妇女的治疗。 一项临床报告,分析了帕博西尼联合来曲唑与来曲唑单药治疗晚期乳腺癌患者的疗效。报告结果显示,帕博西尼联合来曲唑治疗晚期乳腺癌患者更有优势。对于治疗ER+/HER2-绝经后晚期乳腺癌患者,服用帕博西尼的患者中位无进展生存期为20个月,而服用来曲唑的患者中位无进展生存期为10个月。 孟加拉碧康药厂生产的帕博西尼仿制药物Palbonix,价格便宜,疗效有保障,详情可以咨询医伴旅。
已帮助1083人
2019-03-11 16:34
帕博西林治疗三阴乳腺癌效果如何?
帕博西林(Palbociclib、IBRANCE)是一种CDK4/6、口服、靶向性抑制剂,能够选择性抑制细胞周期蛋白依赖性激酶4和6(CDK4/6),帕博西林获批用于治疗乳腺癌患者。 大家都知道乳腺癌中三阴乳腺癌是较难治疗的一种。三阴性乳腺癌(TNBC)是指雌激素受体(ER)、孕激素受体(PR)和人表皮生长因子受体(HER2)均阴性的一种特殊类型乳腺癌。三阴性乳腺癌复发迅速,局部复发率无显著性差异,远处转移发生率高于非三阴乳腺癌。 帕博西林治疗治疗激素受体(HR)阳性、人表皮生长因子受体2(HER2)阴性的局部晚期或转移性乳腺癌有明显效果,那么帕博西林治疗三阴乳腺癌效果好吗?临床上认为帕博西尼对于三阴乳腺癌的治疗效果不好。
已帮助1061人
2019-03-07 16:38
哌柏西利联合来曲唑治疗乳腺癌
哌柏西利是由辉瑞研发的全球首个用于治疗激素受体(HR)阳性、人表皮生长因子受体2(HER2)阴性的局部晚期或转移性乳腺癌的CDK4/6抑制剂,美国食品与药品管理局(FDA)批准哌柏西利联合来曲唑作为内分泌治疗为基础的ER+/HER2-绝经后晚期乳腺癌。 临床实验对比了哌柏西利联合来曲唑与来曲唑单药治疗乳腺癌的疗效。 临床试验表明,联合疗法使乳腺癌患者患者的生存期明显延长。哌柏西利联合来曲唑治疗乳腺癌患者的中位无进展生存期长达24.8月,而接受来曲唑单药治疗患者的中位无进展生存期仅为14.5月。 目前,哌柏西利(Palbonix)已在全球80多个国家和地区获批上市,用于乳腺癌患者的治疗。更多哌柏西利的信息,可以咨询医伴旅。
已帮助1090人
2019-03-05 15:24
哌柏西利联合来曲唑转移性乳腺癌的一线治疗方案
哌柏西利(Palbociclib),商品名为爱博新(Ibrance)。这是一种口服细胞周期素依赖性激酶(CDKs)4和6抑制剂。 哌柏西利适用于治疗激素受体(HR)阳性、人表皮生长因子受体 2(HER2)阴性的局部晚期或转移性乳腺癌,应与芳香化酶抑制剂联合使用作为绝经后女性患者的初始内分泌治疗。 临床研究研究对比了哌柏西利联合来曲唑与安慰剂联合来曲唑一线治疗转移性乳腺癌数据。哌柏西利联合来曲唑治疗患者的中位无进展生存期长达24.8月,而接受来曲唑单药治疗患者的中位无进展生存期仅为14.5月。 哌柏西利的临床试验效果较突出,美国国立综合癌症网络(NCCN)指南推荐哌柏西利联合芳香化酶抑制剂作为 HR+/ HER2- 晚期或转移性乳腺癌的一线治疗方案。
已帮助1251人
2019-03-04 14:56
帕博西林+来曲唑治疗转移性乳腺癌
帕博西林是第一个由FDA批准的CDK4/6抑制剂,与来曲唑联合,用于治疗绝经后ER阳性、HER2阴性进展期转移性乳腺癌患者。 一项III期研究分析了哌柏西利(Ibrance,爱博新)联合芳香化酶抑制剂来曲唑,一线治疗雌激素受体阳性(ER阳性)、HER2阴性转移性乳腺癌患者的疗效。 研究纳入了375名转移性乳腺癌患者,患者随机接受帕博西林加来曲唑或安慰剂+来曲唑。试验显示,帕博西林联合来曲唑一线治疗转移性乳腺癌与安慰剂联合来曲唑相比,无进展生存期(PFS)有显著改善。帕博西林加来曲唑组患者的中位PFS为22.2个月,而安慰剂+来曲唑组患者为11.3个月
已帮助1173人
2019-03-01 15:26
帕博西林联合来曲唑治疗乳腺癌延长无进展生存期
帕博西林(Palbociclib、IBRANCE)是一种CDK4/6、口服、靶向性抑制剂,能够选择性抑制细胞周期蛋白依赖性激酶4和6(CDK4/6),恢复细胞周期控制,阻断肿瘤细胞增殖。 2015年美国食品与药品管理局(FDA)批准帕博西林联合来曲唑、治疗雌激素受体阳性、人类表皮生长因子受体2阴性(ER /HER2-)的绝经后晚期乳腺癌疾病的一种口服药物。 一项三期临床试验显示,帕博西林联合来曲唑治疗激素受体(HR)阳性、人表皮生长因子受体-2(HER-2)阴性患者的中位无进展生存期长达24.8月,相比来曲唑单药,帕博西林联合来曲唑治疗显著延长了晚期乳腺癌患者10个月的中位无进展生存。 更多乳腺癌药物信息,可以咨询医伴旅。
已帮助942人
2019-02-28 17:10
哌柏西利治疗乳腺癌患者的效果
哌柏西利是全球首个细胞周期蛋白依赖性激酶(CDK)4/6抑制剂,用于治疗一线联合芳香化酶抑制剂治疗绝经后女性,激素受体阳性(HR+)、人表皮生长因子受体2 阴性(HER2-)局部晚期或转移性的乳腺癌。 哌柏西利治疗乳腺癌患者的效果如何? 临床研究显示,哌柏西利联合来曲唑治疗HR+、HER2-患者的中位无进展生存期长达24.8月,相比来曲唑单药,哌柏西利联合来曲唑治疗显著延长了晚期乳腺癌患者10个月的中位无进展生存期。 目前,IBRANCE(哌柏西利,Palbociclib)已获得中国国家药品监督管理局批准。更多哌柏西利的信息,可以咨询医伴旅。
已帮助1074人
2019-02-27 17:50
哌柏西利联合来曲唑治疗晚期乳腺癌
乳腺癌是严重威胁全世界女性健康的第一大恶性肿瘤,晚期乳腺癌患者的总体中位生存期仅有2-3年,5年生存率仅约20%。 哌柏西利(Palbonix,又帕博西尼)是全球首个细胞周期蛋白依赖性激酶(CDK)4/6抑制剂。2015年2月,美国食品与药品管理局(FDA)批准哌柏西利联合来曲唑作为内分泌治疗为基础的初始方案用于治疗ER+/HER2-绝经后晚期乳腺癌。 研究招募了666名绝经后女性晚期乳腺癌患者,随机分配至哌柏西利+来曲唑或安慰剂+来曲唑组(安慰剂组)。 结果显示:哌柏西利组临床获益率为81.5%,安慰剂组临床获益率为66.7%,接受哌柏西利加来曲唑治疗的患者的中位缓解持续时间(DOR)为28.0个月。哌柏西利联合来曲唑治疗晚期乳腺癌效果显著。
已帮助1055人
2019-02-26 16:50
哌柏西利与来曲唑联合治疗乳腺癌
哌柏西利(Palbonix,又译为:帕博西尼)是全球首个细胞周期蛋白依赖性激酶(CDK)4/6抑制剂。哌柏西利与来曲唑联合,用于治疗绝经后ER阳性、HER2阴性进展期转移性乳腺癌患者。 临床试验分析了哌柏西利与来曲唑联合治疗HER2阴性晚期乳腺癌的疗效。 试验招募将666例未接受过全身治疗的雌激素受体阳性HER2阴性晚期乳腺癌绝经后患者,按2∶1随机分组接受来曲唑+帕博西尼或来曲唑+安慰剂。主要研究终点为研究者评定的无进展生存。 研究结果,来曲唑+帕博西尼、来曲唑+安慰剂的中位无进展生存为27.6比14.5个月,复发或死亡风险低43.7%。来曲唑+帕博西尼与来曲唑+安慰剂相比,改善了患者无进展生存期。 目前,哌柏西利至今已在全球80多个国家和地区获批上市,更多哌柏西利的信息,可以咨询医伴旅。
已帮助1357人
2019-02-25 16:02
帕博西尼联合来曲唑治疗乳腺癌有显著疗效
Palbociclib(帕博西尼)是全球首个批准上市的CDK4/6激酶抑制剂,能够选择性抑制细胞周期蛋白依赖性激酶4和6(CDK4/6),恢复细胞周期控制,阻断肿瘤细胞增殖。 临床上,帕博西林(Palbociclib、IBRANCE)联合来曲唑治疗绝经后妇女的雌激素受体(ER)阳性,人表皮生长因子受体2(HER2)阴性晚期乳腺癌作为初始内分泌为基础的治疗对于其转移性疾病的激酶抑制剂。 一项报告,对比了帕博西尼和来曲唑联用与来曲唑单药治疗乳腺癌的疗效。研究显示,与来曲唑单药相比,CDK4/6抑制剂哌柏西利联合来曲唑组的中位无进展生存期(PFS)显著延长,从平均10个月增加到20个月,疾病风险降低了42%。 研究证实,帕博西尼和来曲唑联用治疗乳腺癌有显著的疗效。更多乳腺癌药物信息,患者可以咨询医伴旅。
已帮助948人
2019-02-21 16:50
帕博西林与来曲唑联合治疗乳腺癌
帕博西林(Palbociclib、IBRANCE)是一种CDK4/6、口服、靶向性抑制剂,能够选择性抑制细胞周期蛋白依赖性激酶4和6(CDK4/6),恢复细胞周期控制,阻断肿瘤细胞增殖。 2015年02月03日,美国FDA批准辉瑞公司的帕博西林与来曲唑联合用于雌激素受体阳性(ER+)、人表皮生长因子受体2阴性(HER2-)的妇女晚期乳腺癌作为初始内分泌为基础的治疗对于其转移性疾病的激酶抑制剂。 临床上,帕博西林与来曲唑联合治疗乳腺癌。其与来曲唑单用相比,帕博西林与来曲唑联合可使乳腺癌患者无进展生存期从 14.5 个月增加到 24.8 个月。 帕博西林(palbociclib)是首个获批的用于治疗乳腺癌的CDK4/6抑制剂。了解药物详情,患者可以咨询医伴旅。
已帮助900人
2019-02-20 14:40
帕博西尼的临床应用综述
帕博西尼(帕博西林,哌柏西利,palbociclib,Ibrance,Palbonix)是全球首个上市的细胞周期素依赖性激酶(CDK4/6)抑制剂,目前仅获得美国 FDA 的上市批准,至今未在其他国家批准上市。曾 2 次被 FDA 授予快速审评通道,以及 1 次突破性疗法认定。 FDA 是基于一项随机、开放、多中心的 II 期临床试验(PALOMA-1)结果,加速批准了 Ibrance 上市。PALOMA-1 试验中,Ibrance 联合来曲唑作为内分泌治疗的基础方案,用于治疗 165 名绝经期 ER+/HER2-晚期乳腺癌患者。该项试验达到了主要研究终点,Ibrance 联合来曲唑治疗组的无进展生存期 PFS 明显高于来曲唑对照组(20.2 月 vs 10.2 月)。 Ibrance 的验证性临床试验是一项随机、双盲、多中心的 III 期临床试验(PALOMA-3)。Ibrance 联合氟维司群治疗疾病进展的,无论是否绝经的HR+/HER2-晚期转移性乳腺癌患者。PALOMA-3 因提前达到主要研究终点而终止,Ibrance 联合氟维司群较单药氟维司群的 PFS 延长 5.4 个月。FDA 基于这一结果,扩大批准 Ibrance 用于治疗 HR+/HER2-晚期转移性乳腺癌患者。这两项试验中的不良反应主要有嗜中性粒细胞减少、白细胞减少、贫血和疲劳等。
已帮助910人
2019-02-18 16:11
帕博西尼在ER 阳性和(或)HER-2 阴性晚期乳腺癌的治疗
帕博西尼( 帕博西林,哌柏西利,palbociclib,Ibrance,Palbonix )是全球首个细胞周期蛋白依赖性激酶(CDK)4/6抑制剂。因优秀疗效及安全性,哌柏西利至今已在全球80多个国家和地区获批上市,在中国是第87个获准上市的国家。孟加拉上市药企Beacon碧康制药生产,商品名称:Palbonix。 ER 阳性和(或)HER-2 阴性晚期乳腺癌治疗的目的是控制肿瘤进展,缓解症状,延长生存期。对内分泌治疗敏感的患者,不仅可以推迟患者开始化疗的时间,而且可以使患者保持较好的生活质量。 因此对 HR 阳性[ER+和(或)孕激素受体(Progesterone Receptor, PR)阳性]、HER-2 阴性的转移性乳腺癌(MBC),病变局限在乳腺、骨和软组织以及无症状,肿瘤负荷不大的内脏转移患者,可以优先选择内分泌治疗。 但对于内分泌治疗耐药、肿瘤快速进展、内脏广泛转移或症状明显,需要快速减轻肿瘤负荷的患者应该先给予化疗等更有效的治疗。
已帮助1193人
2019-02-18 16:05
帕博西尼在局部晚期,非炎性乳腺癌的治疗
帕博西尼(帕博西林,哌柏西利,palbociclib,Ibrance,Palbonix)是全球首个细胞周期蛋白依赖性激酶(CDK)4/6抑制剂。因优秀疗效及安全性,哌柏西利至今已在全球80多个国家和地区获批上市,在中国是第87个获准上市的国家。孟加拉上市药企Beacon碧康制药生产,商品名称:Palbonix。 在乳腺癌患者中,约20%的患者在首诊时就是不可手术的局部晚期乳腺癌,此病种通常包括可手术的原发性乳腺癌和累及皮肤或胸壁和广泛淋巴结受累。NCCN乳腺癌临床实践指南中局部晚期浸润性分言行乳腺癌的治疗建议入上图!
已帮助1117人
2019-02-18 16:01
上一页
63
/ 65
共1288个
下一页
咨询热线:
400-001-2811
官方微博
官方客服
网站首页
药品目录
日本看病
临床招募
本网站不销售任何药品,只做药品信息资讯展示
药品医疗器械网络信息服务备案:(京)网药械信息备字(2025)第00185号
医伴旅
京公网安备 11011402012719号
京ICP备17022811号